1. Ó²¼þ˵Ã÷
1¡¢¡¢ Ä£¿£¿£¿é×Ô ´ø 1 ¸ö Ö¸ ʾ µÆ £¬£¬ λ ÓÚ °å µÄ ÕýÃæ ȱ¿Ú´¦¡£¡£ ÊÇ Busy²¥ ·Å Ö¸ ʾ µÆ
2¡¢¡¢Ä£¿£¿£¿é×Ô´ø1¸ö¹¦·Å£¬£¬8002¹¦·Å£Â£Ô£ÌÊä³ö£¬£¬¹¦ÂÊ´ó3£×£¬£¬
3¡¢¡¢Ä£¿£¿£¿éÉÏ µç Ĭ ÈÏ ½ø Èë ˯ Ãß Ä£ ʽ £¬£¬ ¿É ÒÔ Í¨ ¹ý 2 ÖÖ ·½ ʽ ½ø ÐÐ »½ ÐÑ £¬£¬ ´® ¿Ú Ö¸ Áî ¡¢¡¢ AD°´ ¼ü ÈÎ ºÎ Ò» ÖÖ ¶¼ ¿É ÒÔ
4¡¢¡¢Ä£¿£¿£¿éÓÐÒý³ö£Õ£Ó£Â½ÓÏ߽ţ¬£¬¿É ÒÔÓÃÀ´Á¬ ½Ó µç ÄÔ £¬£¬ ¸ü РTF µÄ ÄÚ ÈÝ ¡¢¡¢ ÒÔ ¼° ³ä µ± Éù ¿¨ µÄ ¹¦ ÄÜ
5¡¢¡¢Ð¾Æ¬µÄ ¹© µç Ö» ÓÐ Ò» ÖÖ £¬£¬¾Í ÊÇ 3.3V~5V¡£¡£Èç ¹û Ðè Òª Ö§ ³Ö U ÅÌ ²¥ ·Å µÄ »° £¬£¬¹© µç µç ѹ Ò» ¶¨ ²» ÄÜ µÍ ÓÚ 3.7V
3. ²¥·Å˵Ã÷
1¡¢¡¢ Ä£ ¿é Ö§ ³Ö mp3 ¡¢¡¢wmv Á½ ÖÖ ¸ñ ʽ µÄ ¸è Çú ²¥ ·Å £¬£¬ Æä Ëü ¸ñ ʽ µÄ ¸è Çú ÔÝ Ê± ²» Ö§ ³Ö ¡£¡£
2¡¢¡¢ Ö» Òª U ÅÌ »ò Õß TF ¿¨ £¬£¬ Àï Ãæ ÓÐ mp3 »ò Õß wav ÎÄ ¼þ £¬£¬ ¾Í ¿É ÒÔ Õý ³£ ²¥ ·Å £¬£¬ ²» Ðè Òª ¶Ô U ÅÌ »ò Õß TF ½ø ÐÐ ÈÎ ºÎ Éè Öà ¡£¡£
3¡¢¡¢ Èç ¹û Ðè Òª ½Ó ¶ú »ú µÄ »° £¬£¬ Ðè Òª Á¬ ½Ó 3 ¸ù Ïß £¬£¬ DAC Êä ³ö Á½ ¸ù Ïß £¬£¬ ÔÙ ¼Ó Ò» ¸ù µØ £¬£¬ ¼´ ¿É ²å Èë ¶ú »ú ¡£¡£
4¡¢¡¢ Èç ¹û Ðè Òª ½Ó À® °È µÄ »° £¬£¬¾Í½Óµ½Ä£¿£¿£¿éµÄSPK1ºÍSPK2Á½È𣬣¬´ó²»¿É³¬2.5W
5¡¢¡¢ Èç ¹û ÔÚ ï® µç ³Ø ¹© µç µÄ Çé ¿ö Ï £¬£¬ ³ö ÏÖ ²å £Õ ÅÌ ²» ²¥ ·Å µÄ ÎÊ Ìâ £¬£¬ Ó¦ ¸Ã ÊÇ ¹© µç µç ѹ ²» ×ã ¡£¡£
6¡¢¡¢Èç ¹û Ö± ½Ó Íâ ½Ó £Ä £Á £Ã Êä ³ö µÄ »° £¬£¬Çë ×¢ Òâ ¶ú »ú µÄ ¸º ÔØ £¬£¬Ä¬ ÈÏ ÊÇ £± £¶ Å· Ä· µÄ ¡£¡£¸º ÔØ ¹ý ´ó £¬£¬Çë ²» Òª ³¤ ʱ ¼ä ½Ó Èë £¬£¬ ·ñ Ôò Ôì ³É Ä£ ¿é µÄ ÓÀ ¾Ã Ëð »µ ¡£¡£ ÊÐ Ãæ ÉÏ µÄ ¶ú »ú Ĭ ÈÏ ÊÇ £± £¶ Å· Ä· »ò Õß £³ £² Å· Ä· ¡£¡£ °ü À¨ ÊÖ »ú »ò Õßmp3 ²¥ ·Å Æ÷ Åä Ì× µÄ ¶ú »ú £¬£¬ ÔÚ Õâ Àï ¾ù ¿É Ö± ½Ó ʹ ÓÃ
7¡¢¡¢Ä£¿£¿£¿éÓÐÁ½ÖÖ¶ÁÈ¡·½Ê½£ºÒ»ÖÖÊǶÁÎļþµØµã£¨°´´æ·Å˳Ðò£¬£¬Ö»ÏÞÓÚ¸ùĿ¼£©
¶þÖÖÊǶÁÎļþÃû×Ö£¨Ö»Òª°´Ð¾Æ¬ÒªÇóÀ´ÃüÃû¸èÇúÃû×Ö£¬£¬ÏÞÓÚÎļþ¼Ð£©
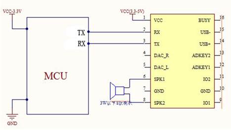
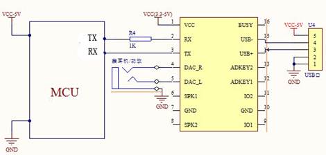
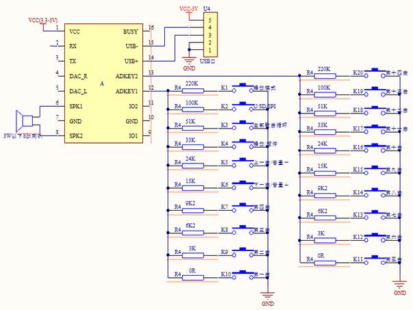
Ä£¿£¿£¿é½ÓÏßͼ£º

°´¼ü£½ÓÀ®°Èͼ

°´¼ü£½Ó¶ú»ú/¹¦·Åͼ

3.3V´®¿Ú£À®°È£USB½ÓÏßͼ

5V´®¿Ú£¶ú»ú/¹¦·Å£USB½ÓÏßͼ

AD¿Ú°´¼ü£¶ú»ú/¹¦·Å£TF¿¨

AD¿Ú°´¼ü£À®°È£USB½ÓÏßͼ
4. ²âÊÔÒªÁì
1¡¢¡¢ ´® ¿Ú Èí ¼þ µÄ ²Ù ×÷

(1)¡¢¡¢ Ê× ÏÈ ×°ÖÃ×ÊÁÏÀïµÄ¡±´® ¿Ú ÁÔ ÈË ¡±Èí¼þ£¬£¬ ´ò ¿ª Èí ¼þ £¬£¬ Ê× ÏÈ Òª ËÑ Ë÷ ´® ¿Ú £¬£¬ ÕÒ µ½ Ö¸ ¶¨ µÄ ¶Ë ¿Ú Ö® ºó £¬£¬ Ö¸ ¶¨ ¡° ²¨ ÌØ ÂÊ ¡±£¬£¬ ÎÒ ÃÇ µÄ Ä£ ¿é Ĭ ÈÏ µÄ ²¨ ÌØ ÂÊ Îª 9600 £¬£¬ ºó ¾Í ÊÇ ¡° Æô ¶¯ ´® ÐÐ ¶Ë ¿Ú ¡±£¬£¬ Õâ Ñù Èí ¼þ ¾Í Åä Öà ºÃ ÁË ¡£¡£ Õâ Àï ÓÐ Á½ ¸ö ¸Å Äî Ðè Òª Ã÷ È· Ò» Ï µÚ Ò» ÊÇ ¡° HEX Âë ¡±£¬£¬ ÎÒ ÃÇ Ä¬ ÈÏ ÊÇ Õâ ¸ö £¬£¬ Õâ ¸ö ÊÇ Óà À´ ÏÔ Ê¾ Êý ¾Ý µÄ ¡£¡£ Ëù ÒÔ ±Ø Ðë Éè Öà Õâ Àï µÚ ¶þ ÊÇ ¡° ×Ö ·û ´® ¡±£¬£¬ Õâ ¸ö ÊÇ Óà À´ ÏÔ Ê¾ ´ò Ó¡ ×Ö ·û µÄ £¬£¬ ÎÒ ÃÇ Õâ Àï Óà ²» µ½ ¡£¡£
(3)¡¢¡¢Èí ¼þ Åä Öà OK Ö® ºó £¬£¬½« Ðè Òª µÄ Ö¸ Áî ¸´ ÖÆ µ½ ·¢ ËÍ Çø Óò £¬£¬¼´ ¿É ¡£¡£¾ß Ìå µÄ Ö¸ Áî Çë ²Î ÕÕ Ä£ ¿é µÄ Êý ¾Ý ÊÖ ²á
(4)¡¢¡¢Èç ¹û Ä£ ¿é µÄ Êý ¾Ý ÊÖ ²á û ÓÐ µÄ ²â ÊÔ Ö¸ Áî µÄ »° £¬£¬Çë ×Ô ÐÐ ¼Æ Ëã £¬£¬ÓÈ Æä Ðè Òª ×¢ Òâ µÄ ÊÇ Ð£ Ñé ºÍ Õâ Á½ ¸ö ×Ö ½Ú Èç ºÎ ¼Æ Ëã ²» ¶Ô µÄ »° £¬£¬ Ä£ ¿é ÊÇ ²» ½Ó ÊÜ Ö¸ Áî µÄ ¡£¡£
2£¬£¬Ö¸ÁîµÄÇл»·½Ê½£º
оƬ£ºÄ¬ÈÏоƬÊÇ·±Â뼴ҪУÑéÂ룬£¬ÈôÊDz»ÏëÓÃУÑéÂëʱ£¬£¬Ö»ÐèÒª°ÑоƬµÄ8½ÅÀµÍ»òÕ߶Եض̽ӡ£¡£
Ä£¿£¿£¿é£ºÄ¬ÈÏÄ£¿£¿£¿éÊÇ·±Â뼴ҪУÑéÂ룬£¬ÈôÊDz»ÏëÓÃУÑéÂëʱ£¬£¬Ö»ÐèÒª°ÑÄ£¿£¿£¿éMP3оƬÅԵĶÌ·µã¶ÌÉÏ¡£¡£
ÒÔÏÂÊDz¿·ÖÖ¸Á
|
´®¿Úµ÷ÊÔÖúÊÖ¾ÙÐвâÊÔ |
·¢Ë͵ÄÏÂÁî |
±¸×¢ |
·¢Ë͵ÄÏÂÁî[¾«¼òÖ¸Áî] |
|
[ÏÂÒ»Ê×] |
7E FF 06 01 00 00 00 FE FA EF |
|
7E 01 00 00 EF |
|
[ÉÏÒ»Ê×] |
7E FF 06 02 00 00 00 FE F9 EF |
|
7E 02 00 00 EF |
|
[Ö¸¶¨ÇúÄ¿] |
7E FF 06 03 00 00 01 FE F7 EF |
Ö¸¶¨µÚ1Êײ¥·Å |
7E 03 00 01 EF |
|
|
7E FF 06 03 00 00 02 FE F6 EF |
Ö¸¶¨µÚ¶þÊ× |
7E 03 00 02 EF |
|
|
7E FF 06 03 00 00 0A FE EE EF |
Ö¸¶¨µÚ10Ê× |
7E 03 00 0A EF |
|
[Ö¸¶¨ÒôÁ¿] |
7E FF 06 06 00 00 1E FE D7 EF |
Ö¸¶¨ÒôÁ¿Îª30¼¶ |
7E 06 00 1E EF |
|
[Ö¸¶¨EQ] |
7E FF 06 07 00 00 01 FE F3 EF |
Ö¸¶¨EQΪPop |
7E 07 00 01 EF |
|
[Ñ»·²¥·ÅÇúÄ¿] |
7E FF 06 08 00 00 01 FE F2 EF |
Ñ»·²¥·ÅµÚ1Ê× |
7E 08 00 01 EF |
|
|
7E FF 06 08 00 00 02 FE F1 EF |
Ñ»·²¥·ÅµÚ¶þÊ× |
7E 08 00 02 EF |
|
|
7E FF 06 08 00 00 0A FE E9 EF |
Ñ»·²¥·ÅµÚÊ®Ê× |
7E 08 00 0A EF |
|
[Ö¸¶¨²¥·Å×°±¸] |
7E FF 06 09 00 00 01 FE F1 EF |
Ö¸¶¨²¥·Å×°±¸ÎªUDISK |
7E 09 00 01 EF |
|
|
7E FF 06 09 00 00 02 FE F0 EF |
Ö¸¶¨²¥·Å×°±¸ÎªTF |
7E 09 00 02 EF |
|
|
7E FF 06 09 00 00 04 FE EE EF |
Ö¸¶¨²¥·Å×°±¸ÎªSPIģʽ |
7E 09 00 04 EF |
|
[½øÈë˯Ãßģʽ] |
7E FF 06 0A 00 00 00 FE F1 EF |
|
7E 0A 00 00 EF |
|
[Ä£¿£¿£¿é¸´Î»] |
7E FF 06 0C 00 00 00 FE EF EF |
|
7E 0C 00 00 EF |
|
[²¥·Å] |
7E FF 06 0D 00 00 00 FE EE EF |
|
7E 0D 00 00 EF |
|
[ÔÝÍ£] |
7E FF 06 0E 00 00 00 FE ED EF |
|
7E 0E 00 00 EF |
|
[Ö¸¶¨Îļþ¼Ð] |
7E FF 06 0F 00 01 01 FE EA EF |
Ö¸¶¨Îª"01"µÄÎļþ¼Ð£¬£¬ÇúĿΪ"001" |
7E 0F 01 01 EF |
|
|
7E FF 06 0F 00 01 02 FE E9 EF |
Ö¸¶¨Îª"01"µÄÎļþ¼Ð£¬£¬ÇúĿΪ"002" |
7E 0F 01 02 EF |
|
Ö¸¶¨MP3Îļþ¼ÐÖеÄÎļþ |
7E FF 06 12 00 00 01 FE E8 EF |
Ö¸¶¨Îª"MP3"µÄÎļþ¼Ð£¬£¬ÇúĿΪ"0001" |
7E 12 00 01 EF |
|
|
7E FF 06 12 00 00 02 FE E7 EF |
Ö¸¶¨Îª"MP3"µÄÎļþ¼Ð£¬£¬ÇúĿΪ"0002" |
7E 12 00 02 EF |
|
|
7E FF 06 12 00 00 FF FD EA EF |
Ö¸¶¨Îª"MP3"µÄÎļþ¼Ð£¬£¬ÇúĿΪ"0255" |
7E 12 00 FF EF |
|
|
7E FF 06 12 00 07 CF FE 13 EF |
Ö¸¶¨Îª"MP3"µÄÎļþ¼Ð£¬£¬ÇúĿΪ"1999" |
7E 12 07 CF EF |
|
|
7E FF 06 12 00 0B B8 FE 26 EF |
Ö¸¶¨Îª"MP3"µÄÎļþ¼Ð£¬£¬ÇúĿΪ"3000" |
7E 12 0B B8 EF |
|
Ñ»·²¥·ÅËùÓÐ |
7E FF 06 11 00 00 01 FE E9 EF |
Ö¸¶¨ËùÓÐÑ»·²¥·Å[¿ª] |
7E 11 00 01 EF |
|
ÅÌÎÊÄ¿½ñ״̬ |
7E FF 06 42 00 00 00 FE B9 EF |
|
7E 42 00 00 EF |
|
[ÅÌÎÊÒôÁ¿] |
7E FF 06 43 00 00 00 FE B8 EF |
|
7E 43 00 00 EF |
|
[ÅÌÎÊÄ¿½ñEQ] |
7E FF 06 44 00 00 00 FE B7 EF |
|
7E 44 00 00 EF |
|
UÅÌ×ÜÎļþÊý |
7E FF 06 47 00 00 00 FE B4 EF |
Ä¿½ñ×°±¸µÄ×ÜÎļþÊý |
7E 47 00 00 EF |
|
TF×ÜÎļþÊý |
7E FF 06 48 00 00 00 FE B3 EF |
|
7E 48 00 00 EF |
|
FLASH×ÜÎļþÊý |
7E FF 06 49 00 00 00 FE B2 EF |
|
7E 49 00 00 EF |
|
UÅÌÄ¿½ñÇúÄ¿ |
7E FF 06 4B 00 00 00 FE B0 EF |
Ä¿½ñ²¥·ÅµÄÇúÄ¿ |
7E 4B 00 00 EF |
|
TFÄ¿½ñÇúÄ¿ |
7E FF 06 4C 00 00 00 FE AF EF |
|
7E 4C 00 00 EF |
|
FLASHÄ¿½ñÇúÄ¿ |
7E FF 06 4D 00 00 00 FE AE EF |
|
7E 4D 00 00 EF |
|
ÅÌÎÊÎļþ¼ÐÇúÄ¿×ÜÊý |
7E FF 06 4E 00 00 01 FE AC EF |
ÅÌÎÊ01Îļþ¼ÐµÄ×ÜÇúÄ¿Êý |
7E 4E 00 01 EF |
|
|
7E FF 06 4E 00 00 0B FE A2 EF |
ÅÌÎÊ11Îļþ¼ÐµÄ×ÜÇúÄ¿Êý |
7E 4E 00 0B EF |
УÑéÂëµÄÅÌË㷽ʽ£º
0 = 24 + x Àà±È 0000 0000£¨0£©=0010 0100£¨24£©+1101 1011£¨DB+1£©
2¡¢¡¢ ¶Ô ÓÚ Ö¸ ¶¨ Çú Ä¿ ²¥ ·Å µÄ Éè ÖÃ
(1)¡¢¡¢ Ê× ÏÈ ¶Ô TF ¿¨ ½ø ÐÐ ¸ñ ʽ »¯ £¬£¬ ¸ñ ʽ »¯ µÄ Ä¿ µÄ ¾Í ÊÇ Îª ÁË Ö¸ ¶¨ Çú Ä¿ ²Ù ×÷ £¬£¬ ²» ¸ñ ʽ »¯ Ò² ÊÇ ¿É ÒÔ µÄ £¬£¬ µ« ±Ø Ðë ±£ Ö¤ ¿¨ ÖРû ÓÐ ÈÎ ºÎ .mp3 »ò Õß .wav ¸ñ ʽ µÄ Òô Ƶ ÎÄ ¼þ ¡£¡£ ¾ß Ìå µÄ ²Ù ×÷ Èç Ï ¡£¡£ ÎÒ ÃÇ µÄ Ä£ ¿é Ö» Ö§ ³Ö FAT ºÍ FAT32 µÄ ÎÄ ¼þ ϵ ͳ £¬£¬ ¸ñ ʽ »¯ µÄ ʱ ºò £¬£¬ Çë ×¢ Òâ
(2)¡¢¡¢ÔÚ Õâ Àï ¼ò µ¥ µÄ ½² ½â Ò» Ï £¬£¬Îª ʲ ô Òª ´ø ÎÄ ¼þ ϵ ͳ ¡£¡£Õý Òò Ϊ ÓÐ ÁË ÎÄ ¼þ ϵ ͳ £¬£¬ÎÒ ÃÇ ²Å ÄÜ ºÜ ·½ ±ã µÄ ÔÚ ÎÒ ÃÇ µÄ PC µç ÄÔ ÉÏ ÕÒ µ½ Ö¸ ¶¨ µÄ ÎÄ ¼þ £¬£¬ ÎÒ ÃÇ µÄ µç ÄÔ Ó² ÅÌ ÊÇ FAT32 ¸ñ ʽ µÄ ÎÄ ¼þ ϵ ͳ ¡£¡£ ¶ø ÎÒ ÃÇ µÄ ²ú Æ· Ö§ ³Ö ÎÄ ¼þ ϵ ͳ ¾Í ÊÇ Îª ÁË ¿É ÒÔ ºÜ ·½ ±ã µÄ Ö¸ ¶¨ ¸è Çú ²Ù ×÷ £¬£¬ ÒÔ ¼° ¸è Çú µÄ ¹Ü Àí ¡£¡£
3¡¢¡¢ Íù TF ÖÐ ¿½ ±´ ¸è Çú µÄ ·½ ·¨

(1)¡¢¡¢ÒªÁìÒ»£º Èç ¹û Ðè Òª Ö¸ ¶¨ Çú Ä¿ ²¥ ·Å µÄ »° £¬£¬ ¾Í Ðè Òª °´ ÕÕ ÉÏ Í¼ µÄ ·½ ·¨ Íù TF ¿¨ ÖÐ ¿½ ±´ ¸è Çú ¡£¡£
(2)¡¢¡¢ÒªÁì¶þ£ºÈç ¹û Ðè Òª Ö¸ ¶¨ Çú Ä¿ ²¥ ·Å µÄ »°£¬£¬°´ÒªÇóÔÚµçÄÔÉÏ»òÕßTF¿¨ÀïÖØÐÂÃüÃû£¬£¬ÏêÇ鿴оƬ×ÊÁÏ
(3)¡¢¡¢ Èç ¹û ²» Ðè Òª ÖÆ ¶¨ Çú Ä¿ µÄ »° £¬£¬ ¾Í ¿É ÒÔ Ëæ Òâ µÄ ¸´ ÖÆ Õ³ Ìù ¸è Çú µ½ TF ¿¨ ÖÐ ¼´ ¿É ¡£¡£
(4)¡¢¡¢ Èç ¹ûÐè Òª ÖØÃüÃûµÄ »° £¬£¬ ÔÚµçÄÔÉϰ´ÒªÇó¸ÄºÃÎļþÃûºóËæÒâ¸´ÖÆµ½TF¿¨ÖÐ »ò¸´ÖƵ½TF¿¨ºóÔÙ°´ÒªÇóÖØÃüÃû
4¡¢¡¢ ͨ ¹ý USB ½Ó ¿Ú ¿½ ±´ ÎÄ ¼þ ÖÁ TF ¿¨ (1)¡¢¡¢ ÎÒ ÃÇ µÄ Ä£ ¿é ÊÇ Ö§ ³Ö ¶Á ¿¨ Æ÷ ¹¦ ÄÜ ºÍ Éù ¿¨ ¹¦ ÄÜ £¬£¬ Ò² ¾Í ÊÇ Í¨ ¹ý USB ½Ó ¿Ú ¿É ÒÔ ÔÚ µç ÄÔ ÉÏ ²Ù ×÷ TF ¿¨ Ê® ·Ö µÄ ·½ ±ã ¡£¡£ ǰ Ìá ÊÇ ±£ Ö¤ Ä£ ¿é ±Ø Ðë ¹© µç ¡£¡£ Ö± ½Ó ²å Èë USB Ïß À ¼´ ¿É¡£¡£
6. ¹ÊÕÏÅжÏ
1¡¢¡¢ ²¥ ·Å Ö¸ ʾ µÆ ÉÁ ˸ £¬£¬ µ« ÊÇ Ã» ÓÐ Éù Òô
==>¼ì ²é Ò» Ï DAC Êä ³ö Ïß ÊÇ ·ñ Á¬ ½Ó Õý È· £¬£¬ ÔÙ °Î ¿¨ ²å ¿¨ ÊÔ ÊÔ ¡£¡£
2¡¢¡¢ ͨ ¹ý ´® ¿Ú ·¢ ËÍ µÄ Ãü Áî £¬£¬ Ä£ ¿é û ÓÐ ·´ Ó¦
==> ÏÈ ¸ù ¾Ý ÊÖ ²á Àï Ãæ Ìá ¹© µÄ ²â ÊÔ Ãü Áî £¬£¬ ²â ÊÔ Ò» Ï ´® ¿Ú Èí ¼þ µÄ Åä Öà £¬£¬ È· ¶¨ Õâ Щ Åä Öà OK Ö® ºó £¬£¬ ÔÙ ×Ô ¼º Ö¸ ¶¨ Ò» Щ Ãü Áî £¬£¬ Èç ¹û Ãü Áî û ÓÐ ±» Ö´ ÐÐ £¬£¬ ²¢ ÇÒ Ò² û ÓÐ ·´ À¡ ЊϢ ³ö À´ ¡£¡£ ¾Í ˵ Ã÷ ·¢ ËÍ µ½ Êý ¾Ý У Ñé ºÍ ¼Æ Ëã ´í Îó ¡£¡£ Áí Íâ »¹ ÓÐ Ò» ÖÖ Çé ¿ö £¬£¬ ¾Í ÊÇ ´® ¿Ú µ÷ ÊÔ Öú ÊÖ ÓÐ ÎÊ Ìâ £¬£¬ ¿´ ÏÂ Ãæ µÄ ½Ø ͼ
´® ¿Ú ʵ ¼Ê ·¢ ËÍ ³ö È¥ µÄ Ö¸ Áî £¬£¬ ÔÚ Õâ ¸ö ´° Ìå ÖÐ ÓÐ ÏÔ Ê¾ µÄ £¬£¬ Çë ²é ¿´ £¬£¬ ÊÇ ·ñ Õý È·
3¡¢¡¢×¼È·½ÓÉϵçÔ´ºÍTX¡¢¡¢RX¹©µØºó£¬£¬´®¿Úµ÷ÊÔÊÖÓ¦¸ÃÓзµ»ØÂ룬£¬ÏêϸÈçÏÂͼ
ÁªÏµÈË£ºÀîÊï¹â
ÊÖ »ú£º17266260250
ÓÊ Ï䣺Lur@yxin18.com
¹« ˾£º¹ãÖÝʨ×Ó»áµç×ӿƼ¼ÓÐÏÞ¹«Ë¾
µØ Ö·£º¹ãÖÝÊл¨¶¼ÇøÉÌÒµ´óµÀ334ºÅ